安徽医科大学临床医学院2026年普通高校专升本招生章程
学校全称:安徽医科大学临床医学院
办学层次:本科
办学类型:独立学院
办学地址:安徽省合肥市蜀山区望江西路 1166 号
1.招生计划及专业招生要求
1.1 招生专业计划
(1)所有专业学制均为 2 年。
(2)免文化课考试退役士兵专项计划文理兼招。
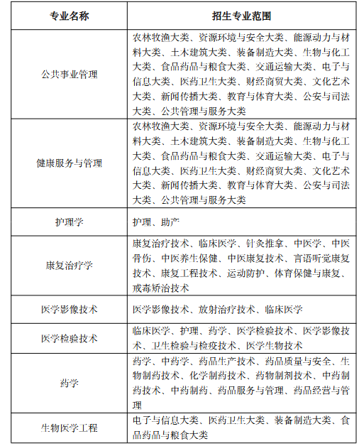
1.2 招生专业范围
注:专业大类分类标准参照教育部高等职业教育专业目录(2021 年)执行。
2.报名
2.1 报名条件:
2.1.1 2026 年安徽省省属普通高校(以及经过批准举办普通高等职业教育的成人高等院校)的应届全日制普通高职(专科)毕业生;在安徽省应征入伍的具有普通高职(专科)学历的退役士兵。所有考生须参加省考试院统一组织的报名,并取得考生号。身体条件符合《普通高等学校招生体检工作指导意见》的体检要求,同时毕业专业须符合我校相应专业招生专业范围的要求,毕业专业非以上专业(类)的考生不能报考我校相应专升本专业。
2.1.2 申请我校各类鼓励政策考生还须分别符合下列条件:
(1)申请三等功鼓励政策退役士兵考生:服役期间荣立三等功以上奖励的退役士兵,符合普通专升本招生报考条件并报考我校对应专业的,经我校资格审核通过并公示后,可享受免试就学资格。
(2)申请技能大赛获奖免试鼓励政策考生:高职(专科)在校期间获得世界职业院校技能大赛总决赛争夺赛(原全国职业院校技能大赛)、中国国际大学生创新大赛(原中国国际“互联网+”大学生创新创业大赛)二等奖及以上奖项,或中华人民共和国职业技能大赛铜牌及以上奖项的高职(专科)应届毕业生,符合专升本考试招生报考条件并报考我校对应专业的,可享受免试就学资格。
(3)申请技能大赛获奖面试鼓励政策考生:高职(专科)在校期间获得世界职业院校技能大赛总决赛争夺赛(原全国职业院校技能大赛)三等奖,或全省职业院校技能大赛一等奖的高职(专科)应届毕业生,符合专升本考试招生报考条件并报考我校对应专业的,经我校资格审核通过并公示后,免参加公共课考试,须参加我校组织的面试考核。
2025 年 12 月 31 日前已经完赛且获奖的按照 2025 年免试政策执行。
2.2 报名办法及志愿填报:
所有考生均须严格按照皖招考〔2026〕4 号文件规定的报名办法报名,具体报名操作流程请关注省考试院网站或微信公众号。
两个批次均分为 A 段和 B 段,每段均设置 1 个院校志愿和 1 个专业志愿。其中 A 段为专项计划志愿,含免文化课考试退役士兵专项计划、非免试退役士兵专项计划和建档立卡考生专项计划。B 段为非专项计划志愿。符合条件的考生可兼报 A 段、B 段志愿。意向报考我校的考生,填报志愿时须仔细阅读我校招生章程,综合考虑招生专业相关要求、专业课考试时间、综合考查安排等因素,避免填报无效志愿。
2.2.1 意向报考我校且符合我校报考条件的考生(不含在安徽省应征入伍并在外省院校完成高职(专科)学业的退役士兵考生)在规定时间内使用电脑(不建议使用手机浏览器)登录 zsbbm.ahzsks.cn,注册后绑定微信号和手机号码。按照报名页面指引,完成信息填报、微信小程序采像、缴费等报名流程,考生本人对其填报信息的正确性、真实性负责,信息提交后不得修改。报名时段为 2026年 3 月 23 日 10:00 至 3 月 27 日 17:00。其中免文化课考试退役士兵专项计划考生还须将:a.承诺书(附件 1);b.本人身份证正反面;c.毕业证书(或由毕业学校出具加盖红章的包含就读学校、专业、毕业时间等信息的学籍管理系统页面截图)原件;d.入伍通知书;e.退役证明材料;f.二级甲等及以上医院出具的排除色觉异常检查报告原件,一并通过报名小程序拍照上传。符合我校报考条件的安徽省省属高职(专科)院校非应届毕业的退役士兵须联系原毕业高职(专科)院校,由原毕业院校审核其报名资格后将考生高职(专科)阶段学籍信息录入报名系统。录入完毕后,考生按照应届毕业生报名流程,完成其他信息填报及缴费。
2.2.2 意向报考我校且符合我校报考条件的在安徽省应征入伍并在外省院校完成高职(专科)学业的退役士兵考生,须将下述报名材料原件按清单顺序编号扫描为电子档并命名为:省外退役士兵+姓名+安徽医科大学临床医学院 2026 年
专升本报名材料(PDF 格式文件)发送至我校招办邮箱 lcyxyzs@163.com(邮件接收时间为:3 月 23 日 10:00-3 月 26 日 17:00,以电子邮件到达邮箱时间为准,过时无效),提交材料后请考生电话确认报名材料是否提交成功(联系电话:0551-62532800),我校将依据考生提交的报名材料对其报名资格进行审核,资格审核结果通过考生报名时提交的联系电话告知考生本人,考生必须保持此联系电话的畅通,以便通知有关事宜,否则后果自负。
报名材料:a.安徽医科大学临床医学院 2026 年普通高校专升本考试省外高职 ( 专 科 ) 毕 业 生 退 役 士 兵 报 名 申 请 表 及 承 诺 书 ( 下 载 地 址 :https://www.aycc.edu.cn/zhaosheng/);b.本人身份证正反面;c.毕业证书(或由毕业学校出具加盖红章的包含就读学校、专业、毕业时间等信息的学籍管理系统页面截图)原件;d.入伍通知书;e.退役证明材料;f.二级甲等及以上医院出具的排除色觉异常检查报告原件。
经线上资格审核通过的此类考生,由我校在报名系统录入考生身份信息、毕业学校和专业信息后,考生按照应届毕业生报名流程,完成其他信息填报、审核及缴费。
2.2.3 所有申请三等功鼓励政策退役士兵考生、技能大赛获奖鼓励政策考生按照皖招考〔2026〕4 号要求完成网络报名后,还须将下述资格证明材料原件按清单顺序编号扫描为电子档并命名为考生类别+考生姓名+2026 专升本报名材料(PDF 格式文件)(例:申请 xxx 专业鼓励政策考生张**2026 专升本报名材料.pdf)发送至我校招生办邮箱 lcyxyzs@163.com(邮件接收时间为:3 月 23 日 10:00-3月 27 日 17:00,以电子邮件到达邮箱时间为准,过时无效),提交材料后请电话确认报名材料是否成功提交(联系电话:0551-62532800)。
申请三等功鼓励政策退役士兵考生:a.承诺书(附件 1);b.申请表(附件 2);c.身份证正反面;d.退役证明材料;e.立功受奖证书;f.二级甲等及以上医院出具的排除色觉异常检查报告原件。
申请技能大赛获奖鼓励政策考生:a.承诺书(附件 1);b.申请表(附件 2);c.身份证正反面;d.获奖证书;f.二级甲等及以上医院出具的排除色觉异常检查报告原件。
未按要求提交材料的考生不具备相应资格,后果由考生本人负责。考生填报的信息实行承诺制,考生本人对所填报信息的真实性负责。对于填报虚假信息获取考试录取资格的,经查实,取消专升本报名考试资格,并将按照教育部相关规定予以处理,记入国家教育考试考生诚信档案。
2.3 资格审核
2.3.1 根据安徽省教育招生考试院相关文件规定,考生报考资格由毕业院校进行审核,审核未通过者不具备我校报名资格。我校将对报考免文化课考试退役士兵专项计划考生资格进行复审。
2.3.2 申请三等功鼓励政策和申请技能大赛鼓励政策考生的资格通过考生提供的证明材料进行审核。审核未通过的不享受相应的鼓励政策,可参加 2026 年普通高校专升本公共课、专业课考试。
凡不能如期取得高职(专科)毕业证书的学生不得审核通过。如因考生不能如期毕业、重复录取等原因造成无法入学等后果,由考生本人负责。
2.4 缴费
报名考试费按皖招考〔2026〕4 号文件要求执行,我校不再另外收取其他报名考试费用。
2.5 打印准考证
考生请于公共课考试前一周登录报名网站(zsbbm.ahzsks.cn)打印准考证,并根据准考证上规定的时间持第二代居民身份证和准考证到考点指定地点参加考试。
专 业 课 考 试 准 考 证 : 考 生 于 4 月 13 日 -4 月 18 日 登 录 我 校 招 生 网(https://www.aycc.edu.cn/zhaosheng/)打印。
3.考试
3.1 考试科目
根据《安徽省教育厅关于做好 2026 年普通高等学校专升本考试招生工作的通知》(皖教秘高〔2025〕131 号)等文件要求,招生考试实行“2 门公共课(各150 分)+2 门专业课(各 150 分)”的测试方式,其中公共课实行统考,由省教育招生考试院负责组织。
专业课考试科目:
专业课考试大纲、参考书目在我校招生网(https://www.aycc.edu.cn/zhaosheng//)另行发布。
免文化课考试退役士兵参加的职业适应性综合考查内容、相关信息及技能大赛 获 奖 考 生 测 试 内 容 、 测 试 相 关 信 息 在 我 校 招 生 网(https://www.aycc.edu.cn/zhaosheng/)另行公布。
3.2 考试时间和考试地点
公共课考试地点原则上设在考生报考院校所在市(兼报 A、B 段志愿的,公共课考试地点设在 A 段报考院校所在市),省考试院以市为单位随机编排考场和座位。考点须安排在国家教育考试标准化考点。
按皖招考〔2026〕4 号文件要求,符合文化课免试条件且填报 B 段非专项计划志愿的退役士兵须参加公共课和专业课的科目考试。
专业课考试地点设在安徽医科大学临床医学院(安徽省合肥市蜀山区望江西路 1166 号 ) , 具 体 考 场 详 见 准 考 证 , 准 考 证 可 登 录 我 校 招 生 网(https://www.aycc.edu.cn/zhaosheng/)打印。
报考免文化课考试退役士兵专项计划考生的职业适应性综合考查及技能大赛获奖考生的面试时间在我校招生网(https://www.aycc.edu.cn/zhaosheng/)另行通知。
3.3 成绩公布及复核
公共课:按皖招考〔2026〕4 号文件执行。
专业课或职业适应性或职业技能综合考查成绩:我校将在招生网发布成绩公布及复核通知,考生在规定时间内登录我校招生网查询成绩。考生如对自己的成绩有异议可在我校招生网下载填写《安徽医科大学临床医学院 2026 年专升本招生考试考生成绩复查申请表》,扫描或拍照为电子档并命名为报考专业+考生姓名+成绩复查(例:公共事业管理张**成绩复查),在规定时间内发送电子邮件到 lcyxyzs@163.com 邮箱,并拨打招生办公室电话(0551-62532800)确认邮件信息。查分限查漏改、漏统、错统,宽严不查。如我校复核成绩与考生网上公布成绩不符,我们将电话回复考生,成绩无误则不予反馈。报考免文化课考试退役士兵专项计划考生的职业适应性综合考查成绩和专业课成绩同步公布。
4.录取
4.1 录取总体原则
所有专业按照《安徽省教育厅关于做好 2026 年普通高等学校专升本考试招生工作的通知》(皖教秘高〔2025〕131 号)、《安徽省教育厅关于做好 2024年安徽省普通高校专升本考试和招生工作的补充通知》(皖教秘高〔2024〕37号)、《关于做好大中专等学校学生应征入伍工作的通知》(皖征〔2020〕7 号)和《安徽省 2026 年普通高校专升本考试招生工作操作办法》(皖招考〔2026〕4号)精神,德智体美劳全面考核,择优录取;公平竞争,公正选拔。
一志愿批次、调剂志愿批次均先进行 A 段录取,再进行 B 段录取。已被任何院校 A 段录取的考生,不再具备我校 B 段录取资格。文科、理科、艺术类、体育类不得跨考录取(含调剂)。
4.2 录取细则
严格按照安徽省教育厅下达的招生计划和我校以下录取细则,结合考生志愿进行录取。
4.2.1 申请三等功鼓励政策的退役士兵考生、技能大赛免试鼓励政策考生:经我校资格审核通过并公示后,以不占用已公布招生计划方式直接录取。
4.2.2 申请技能大赛面试鼓励政策考生:通过我校资格审核,参加我校组织的面试,面试合格后按考生填报的志愿,根据面试成绩从高分到低分排序,择优录取,名额不超过该专业总计划的 10%。若总分相同,按照考生提供的高职(专科)期间学业考试成绩作为录取参考。未通过面试者可参加 2026 年普通高校专升本公共课、专业课考试。
4.2.3 一志愿 A 段(专项类计划)
①报考 A 段免文化课考试退役士兵专项计划的考生:参加我校职业适应性综合考查,综合考查成绩合格的考生根据其考查成绩从高分到低分排序,按该专项招生计划数择优录取,如考生综合考查成绩相同,按照考生提供的高职(专科)期间学业考试成绩作为录取参考。
②报考 A 段非免试退役士兵专项计划、报考 A 段建档立卡专项计划的考生:在公共课达到省考试院划定的该专项公共课考试合格分数线且专业课不得有缺考科目基础上,根据考生考试科目的成绩总和从高分到低分排序,按相应专项招生计划数择优录取,如考生考试科目的成绩总和相同,则按单科顺序及分数从高到低排序,按相应专项招生计划数择优录取,单科顺序为:专业科目一、专业科目二、英语、高等数学/大学语文。如出现若干名考生所有科目分数一致,且名次为录取考生最后一名,则按照考生提供的高职(专科)期间学业考试成绩作为录取参考。
4.2.4 一志愿 B 段(非专项类计划)
在公共课达到省考试院划定的公共课考试合格分数线且专业课不得有缺考科目的基础上,根据考生考试科目的成绩总和从高分到低分排序,按非专项类招生计划数择优录取,如考生考试科目的成绩总和相同,则按单科顺序及分数从高到低排序,按非专项类招生计划数择优录取,单科顺序为:专业科目一、专业科目二、英语、高等数学/大学语文。如出现若干名考生所有科目分数一致,且名次为录取考生最后一名,则按照考生提供的高职(专科)期间学业考试成绩作为录取参考。
4.3 计划调整原则
若一志愿招生专业生源不均衡,我校将进行计划调整。调整顺序依次为:A段专业内计划调整、A 段专业间计划调整、B 段专业间计划调整、A-B 段间计划调整、外校生源调剂。
4.3.1 A 段计划调整
(1)A 段专业内计划调整
A 段同一专业内各专项计划如有线上合格生源不足的情况,则将未完成的计划调入合格生源充足的同专业其他专项计划,按各专项计划剩余合格生源数确定计划分配比例。
(2)A 段专业间计划调整
A 段同一专业内各专项计划经调整后,如仍有剩余未完成的计划,则调入合格生源充足的 A 段其他招生专业的进行录取,按各专项计划剩余合格生源数确定计划分配比例。
4.3.2 B 段专业间计划调整
B 段各专业如有线上合格生源不足的情况,则将未完成的计划调入合格生源充足的其他 B 段专业,按各专业剩余合格生源数确定计划分配比例。
4.3.3 A-B 段间计划调整
A 段、B 段分别进行专业间计划调整后,若 A、B 段之间生源、剩余计划不平衡,则进行 A-B 段间计划调整。调整的顺序是首先同专业 A-B 段间进行调整,
若仍不平衡,则进行 A-B 段间跨专业调整,跨专业调整按各专业剩余合格生源数确定计划分配比例。
实行文理兼招的专业优先在专业内按上述规则进行计划调整。
4.3.4 外校生源调剂(调剂志愿)
若一志愿批次各专业经计划调整录取后仍有未完成的招生计划,将按照省考试院的统一要求向社会公布缺额计划,并在规定时间内接受校外未录取考生生源调剂。
(1)申请调剂免文化课考试退役士兵专项缺额计划的考生须符合以下全部条件:a.不接受跨类调剂;b.毕业专业须符合我校招生专业范围要求;c.具备免文化课考试退役士兵专项计划的报考资格;d.参加我校另行组织的职业适应性综合考查。
(2)申请调剂非免试退役士兵专项、建档立卡专项及其他非专项类缺额计划的考生须符合以下全部条件:a.申请调剂的专业与原报考专业公共课考试科目相同、专业类别一致,不接受跨专业类别调剂;b.公共课达到省考试院统一划定的分数线且未被任何学校录取;c.毕业专业须符合我校招生专业范围要求;d.专业课不得有缺考科目。
考生在规定时间内填报征集志愿,根据考生填报志愿按照公共课总分从高分到低分进行录取,如公共课总分相同,则按单科顺序及分数从高到低排序,单科顺序为:英语、高等数学/大学语文。如出现若干名考生所有公共课科目分数一致,且名次为录取考生最后一名,则按照考生提供的高职(专科)期间学业考试成绩作为录取参考。
我校对填报免文化课考试退役士兵专项计划缺额计划的考生组织面试。根据第一轮调剂录取后计划完成情况,视情况可进行第二轮调剂,具体时间安排和办法在省考试院网站和微信公众号发布。
4.4 录取结果公布
考生录取名单在我校招生网(https://www.aycc.edu.cn/zhaosheng/)发布,请考生自行登录查询。
5.报到注册
新生持录取通知书、专科毕业证书、个人档案等在我校规定的时间内报到入学。凡不能如期取得高职(专科)毕业证书的学生不予报到注册学籍,后果由考生本人负责。无故不按期报到的一律取消入学资格。报到时不能提供相关材料,或所提供材料与报名时不一致的,不予办理入学手续,其入学资格无效。
考生不得跨省重复报名参加专升本等普通高校招生录取,否则一切遗留问题由考生本人负责。
对录取后未报到、自行放弃入学资格的免文化课考试退役士兵,不再享受免试专升本政策。
6.资格复查
新生入学后,我校根据招生政策、录取标准、《普通高等学校招生体检工作指导意见》及学籍管理相关规定,对新生报考及录取资格进行复查,对不符合条件或有弄虚作假、违纪舞弊行为的,取消入学资格,并按照相关规定予以处理,由此产生的一切后果由考生自负。
7.学籍学历管理及待遇
普通高校专升本学生在校学习期间,学籍管理由本科院校按照《普通高等学校学生管理规定》执行。
普通高校专升本学生按教学计划修完规定课程,成绩合格,由本科院校颁发普通高等教育本科毕业证书。按照《教育部关于当前加强高等学校学历证书规范管理的通知》(教学〔2002〕15 号)精神,专升本学生毕业证书的内容须填写“在本校××专业专科起点本科学习”,学习时间按进入本科阶段学习的实际时间填写。符合学士学位授予条件的授予相应学士学位。我校普通专升本学生的学费按照《安徽省发展改革委关于安徽医科大学临床医学院收费标准有关问题的复函》(皖发改价费〔2021〕145 号)标准收费,学费标准与普通本科相应专业学费标准相同。收费标准如有调整,以上级主管部门核定的最新收费标准为准。
普通高校专升本学生毕业时,执行国家本科毕业生的有关就业政策。
8.资助政策
家庭经济困难学生资助政策及有关程序:学校高度重视对家庭经济困难学生的资助工作,坚持贯彻落实国家政策。资助体系涵盖国家奖学金、国家励志奖学金、国家助学金、生源地信用助学贷款、绿色通道、校级奖学金、学费减免、勤工助学、困难补助等。具体办理办法可以参照我校《学生手册》及当年下发的各项通知要求进行各类资助申请。
9.违规处理
在报名、考试中违规的考生及有关工作人员,严格按照《国家教育考试违规处理办法》和教育部有关文件规定处理;涉嫌违法的,移送司法机关,依照《中华人民共和国刑法》等追究其法律责任。
10.其他须知
10.1 考生本人应坚持诚信的原则,报名所填报材料必须真实。
10.2 我校普通专升本招生考试各项工作在学校招生委员会统一领导下进行,校纪检监察部门全程监督。
10.3 根据《安徽省教育厅关于严禁职业院校升学考试改革试点高校举办升学考试考前辅导的通知》(皖教秘高〔2014〕6 号)要求,我校及其教职工(含与学校有劳动关系的临时工作人员)严禁举办或与社会机构联合举办任何形式的升学考试考前辅导。严禁参加专升本本科高校为社会中介或培训等机构进行教学、宣讲、讲座等任何形式的辅导活动提供学校教室、宿舍、图书馆等校内场所。严禁高校人员参与升学考试考前辅导的教学等任何形式的活动。
10.4 安徽医科大学临床医学院招生网(https://www.aycc.edu.cn/zhaosheng/)是我校相关招生考试、录取信息发布的唯一渠道,请广大考生主动及时关注,学校不再具体通知考生本人,考生因个人原因造成后果的由考生本人承担。
本校严格执行国家招生政策,坚决杜绝任何形式的有偿招生,坚决杜绝本校教职工参与任何中介机构或辅导机构教学、讲座等活动。本校将依法追究以学校名义进行非法招生宣传、培训等活动的中介机构或个人的责任。学校举报电话:0551-62532967;安徽省教育招生考试院举报电话:0551-63619961,举报邮箱:jiancha@ahedu.gov.cn。
11.联系方式
联系电话:0551-62532800、62532900
咨询热线:0551-62532800、62532900
网址:https://www.aycc.edu.cn/zhaosheng/
本章程由安徽医科大学临床医学院负责解释。







