皖江工学院2026年普通高校专升本招生章程
学校全称:皖江工学院
办学层次:本科
办学类型:民办普通本科高校
办学地址:安徽省马鞍山市雨山区霍里山大道 333 号
安徽省马鞍山市郑蒲港新区河海中路 666 号
1.招生计划及专业招生要求
1.1 招生专业计划
(1)所有专业学制均为 2 年;
(2)免文化课考试退役士兵专项计划文理兼招。
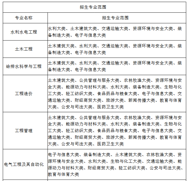
1.2 招生专业范围
注:专业大类分类标准参照教育部《高等职业教育(专科)专业目录(2021 年)》执
行。
2.报名
2.1 报名条件
2.1.1 2026 年安徽省省属普通高校(以及经过批准举办普通高等职业教育的成人高等院校)的应届全日制普通高职(专科)毕业生;在安徽省应征入伍具有普通高职(专科)学历的退役士兵。所有考生须参加省考试院统一组织的报名,并取得考生号。身体条件符合《普通高等学校招生体检工作指导意见》的体检要求,同时毕业专业须符合我校相应专业招生专业范围的要求,毕业专业非以上专业大类的考生不能报考我校相应专升本专业。
2.1.2 申请我校各类鼓励政策考生还须分别符合下列条件:
(1)申请三等功鼓励政策退役士兵考生:服役期间荣立三等功以上奖励。
(2)申请我校技能大赛鼓励政策的考生:高职(专科)期间获得世界职业院校技能大赛总决赛争夺赛(原全国职业院校技能大赛)、中国国际大学生创新大赛(原中国国际“互联网+”大学生创新创业大赛)二等奖及以上奖项,或中华人民共和国职业技能大赛铜牌及以上奖项的高职(专科)应届毕业生,符合专升本考试招生报考条件并报考对应专业的,通过报考院校资格审核并公示无异议后,可享受免试就学资格,以不占用已公布招生计划方式直接录取。
获得世界职业院校技能大赛总决赛争夺赛(原全国职业院校技能大赛)三等奖,或全省职业院校技能大赛一等奖的高职(专科)应届毕业生,符合专升本考试招生报考条件并报考对应专业的,经报考院校资格审核通过并公示后,可免于参加公共课考试,申请参加我校组织的面试。
2025 年 12 月 31 日前已经完赛且获奖的按照 2025 年免试政策执行。
2.2 报名办法及志愿填报
意向报考我校且符合我校报考条件的考生均须严格按《安徽省 2026 年普通高校专升本考试招生工作操作办法》文件的要求,在 2026 年 3 月 23 日 10:00至 3 月 27 日 17:00 内使用电脑登录 zsbbm.ahzsks.cn,注册后绑定微信号和手机号码报名,按照报名页面指引,完成信息填报、微信小程序采像、缴费等报名流程,并通过微信小程序随时关注自己的审核状态。具体报名操作流程请关注省考试院网站或微信公众号。
专升本志愿分为 A 段和 B 段,其中 A 段为专项计划志愿,含免文化课考试退役士兵专项计划、非免试退役士兵专项计划和建档立卡考生专项计划。B 段为非专项计划志愿。符合条件的考生可兼报 A 段、B 段志愿。
意向报考我校的考生,填报志愿时须仔细阅读我校招生章程,了解 A、B 段报考要求,综合考虑招生专业相关要求、专业课考试时间、综合考查安排等因素,避免填报无效志愿。
2.2.1 意向报考我校且符合我校报考条件的考生(不含在安徽省应征入伍并在外省院校完成高职(专科)学业的退役士兵考生)在规定时间内使用电脑(不建议使用手机浏览器)登录 zsbbm.ahzsks.cn,注册后绑定微信号和手机号码。按照报名页面指引,完成信息填报、微信小程序采像、缴费等报名流程,考生本人对其填报信息的正确性、真实性负责,信息提交后不得修改。报名时段为 2026年 3 月 23 日 10:00 至 3 月 27 日 17:00。
2.2.2 意向报考我校且符合我校报考条件的在安徽省应征入伍并在外省院校完成高职(专科)学业的退役士兵考生,须将下述报名材料原件按清单顺序编号扫描为电子档并命名为:省外退役士兵+姓名+皖江工学院 2026 年专升本报名材料(PDF 格式文件)发送至我校招办邮箱 wgzb211@163.com (邮件接收截止时间为:3 月 26 日 17:00,以电子邮件到达邮箱时间为准,过时无效),请在身份证复印件明显位置处留下联系电话,提交材料后请考生电话确认报名材料是否提交成功(联系电话:0555-5220178 ),我校将依据考生提交的报名材料对其报名资格进行审核,资格审核结果通过考生报名时提交的联系电话告知考生本人,考生必须保持此联系电话的畅通,以便通知有关事宜,否则后果自负。
报名材料:a.皖江工学院 2026 年普通高校专升本考试省外高职(专科)毕业生退役士兵报名申请表及承诺书(附件 1,附件 3);b.本人身份证原件(人像面和国徽面复印在一张纸上);c.毕业证书(或加盖学校学籍管理印章的包含就读学校、专业、入学时间、毕业时间等信息的学籍管理系统页面截图);d.退役证明材料。
经线上资格审核通过的此类考生,由我校在报名系统录入考生身份信息、毕业学校和专业信息后,考生按照应届毕业生报名流程,完成其他信息填报、审核及缴费。
2.2.3 所有申请三等功鼓励政策退役士兵考生、技能大赛获奖鼓励政策考生按照《安徽省 2026 年普通高校专升本考试招生工作操作办法》文件要求完成网络报名后,还须将下述资格证明材料原件按清单顺序编号扫描为电子档并命名为考生类别+考生姓名+2026 专升本报名材料(PDF 格式文件)(例:申请 xxx 专业鼓 励 政 策 考 生 张 **2026 专 升 本 报 名 材 料 .pdf ) 发 送 至 我 校 招 生 办 邮 箱wgzb211@163.com (邮件接收截止时间为:2026 年 3 月 26 日 17:00,以电子邮件到达邮箱时间为准,过时无效),请在身份证复印件明显位置处留下联系电话,提交材料后请电话确认报名材料是否成功提交(联系电话:0555-5220178 )。
申请三等功鼓励政策退役士兵考生:a.承诺书(附件 1);b.申请表(附件 2);c.身份证正反面;d.退役证明材料;e.立功受奖证书;
申请技能大赛获奖鼓励政策考生:a.承诺书(附件 1);b.申请表(附件 2);c.身份证正反面;d.获奖证书。
未按要求提交材料的考生不具备相应资格,后果由考生本人负责。考生填报的信息和提交的材料实行承诺制,考生本人对所填报信息和提交材料的真实性负责。对于填报提交虚假信息或材料获取考试资格的,将按照教育部相关规定予以处理,并记入国家教育考试考生诚信档案。
2.3 资格审核
2.3.1 根据《安徽省 2026 年普通高校专升本考试招生工作操作办法》文件规定,考生报考资格由毕业院校进行审核,审核未通过者不具备我校报名资格。我校将对报考免文化课考试退役士兵专项计划考生资格进行审核。
2.3.2 申请三等功鼓励政策和申请技能大赛鼓励政策考生的资格通过考生提供的证明材料进行审核。审核通过的考生名单将在我校官方网站招生专栏以及教育部阳光高考平台网站院校栏显著位置公示并保留至录取工作结束。审核未通过的不享受相应的鼓励政策,可参加 2026 年普通高校专升本公共课、专业课考试。
考生应及时关注审核结果,审核不通过请及时修正,避免耽误报名,造成后果考生自负。
2.4 缴费
报名考试费按《安徽省发展改革委安徽省财政厅关于普通高校招生报名考试费等收费标准的复函》(皖发改价费函〔2024〕363 号)核定的收费标准执行,我校不再另外收取其他报名考试费用。
2.5 打印准考证
公共课考试前一周登录报名网站(zsbbm.ahzsks.cn)打印准考证,并根据准考证上规定的时间持第二代居民身份证和准考证到指定考点参加考试。
专业课准考证打印时间:4 月 12 日 9:00 至 4 月 19 日 17:00。操作说明详见我校招生专题网《2026 年专升本考生准考证打印操作手册》。考试当天,考生须凭《准考证》(纸质版)和《身份证》(无身份证者应开具公安机关证明)进入考场。
3.考试
3.1 考试科目
根据《安徽省教育厅关于做好 2026 年普通高等学校专升本考试招生工作的通知》(皖教秘高〔2025〕131 号)文件要求,招生考试实行“2 门公共课(各150 分)+2 门专业课(各 150 分)”的测试方式,其中公共课实行统考,由省教育招生考试院负责组织。
专业课考试科目:
注:专业课考试大纲及参考书目请登入 www.wjut.edu.cn/zhao-sheng-zhuan-ti 查看。
参加数字媒体艺术专业《艺术创作》科目考试的考生,需自备画具(铅笔、橡皮、小刀、炭笔、针管笔、水粉、马克笔、彩铅、画板、画架等),不可携带及使用定画液。考试用纸为 4 开素描纸,随试卷提供。
报考免文化课考试退役士兵专项计划的考生面试时间一般为 20 分钟,面试科目为综合能力,包含思想政治、专业知识、专业技能、职业素质等,满分 100分。
报考技能大赛获奖鼓励政策的考生面试时间一般为 20 分钟,面试科目为综合能力,包含思想政治、专业知识、专业技能、职业素质等,满分 100 分。
经我校面试,面试合格后直接录取,并及时将面试结果在学校招生网站公示;面试后未被录取的考生,可继续参加 2026 年专升本公共课和专业课考试。
3.2 考试时间和考试地点
公共课考试地点原则上设在考生报考院校所在市(兼报 A、B 段志愿的,公共课考试地点设在 A 段报考院校所在市),省考试院以市为单位随机编排考场和座位。具体地址详见报名网站(zsbbm.ahzsks.cn)上下载的准考证。
按《安徽省 2026 年普通高校专升本考试招生工作操作办法》要求,符合文化课免试条件且填报 B 段非专项计划志愿的退役士兵须参加公共课考试与专业课考试。
专业课考试地点设在安徽省马鞍山市雨山区霍里山大道 333 号皖江工学院,具体考场详见准考证。
注:数字媒体艺术专业《艺术创作》科目考试时间 4 月 19 日下午 14:00--17:00
报考免文化课考试退役士兵专项计划职业适应性面试与技能大赛获奖考生面试到校集中时间为 2026 年 4 月 13 日下午 14:30,考生集中地点设在安徽省马鞍山市雨山区霍里山大道 333 号皖江工学院,新水利土木楼南 101 教室。
3.3 成绩公布及复核
公共课:按《安徽省 2026 年普通高校专升本考试招生工作操作办法》文件执行。
专业课:考生可于考试结束 5 个工作日后登录皖江工学院招生信息网查询本人的专业课考试成绩;报考免文化课考试退役士兵专项计划考生的职业适应性考查成绩同步公布。
专业课成绩复查流程:成绩公布后,如考生对本人专业科目成绩有异议,可登录我校招生信息网下载查分申请表,于公布成绩后次日 16:00 前将查分申请表(电子表)发送至我校教务部邮箱(408757931@qq.com),由我校核查,核查结果通过电话通知考生本人。
专业科目成绩复查只限于试卷的答题有无漏评、漏统、加错分和登记错误等情况。
4.录取
4.1 录取总体原则
所有专业按照《安徽省教育厅关于做好 2026 年普通高等学校专升本考试招生工作的通知》(皖教秘高〔2025〕131 号)、《关于做好大中专等学校学生应征入伍工作的通知》(皖征〔2020〕7 号)和《安徽省 2026 年普通高校专升本考试招生工作操作办法》文件精神,德智体美劳全面考核,择优录取;公平竞争,公正选拔。
一志愿批次、调剂志愿批次均先进行 A 段录取,再进行 B 段录取,不跨类录取文科、理科、艺术类、体育类考生。已被任何院校 A 段录取的考生,不再具备我校 B 段录取资格。
4.2 录取细则
严格按照安徽省教育厅下达的招生计划和我校以下录取细则,结合考生志愿进行录取。
4.2.1 申请三等功鼓励政策的退役士兵:可享受免试就学资格。经报考院校资格审核通过并公示后,以不占用已公布招生计划方式直接录取。
4.2.2 申请技能大赛鼓励政策考生:
免试就学:获得世界职业院校技能大赛总决赛争夺赛(原全国职业院校技能大赛)、中国国际大学生创新大赛(原中国国际“互联网+”大学生创新创业大赛)二等奖及以上奖项,或中华人民共和国职业技能大赛铜牌及以上奖项的高职(专科)应届毕业生, 符合专升本考试招生报考条件并报考对应专业的,通过报考院校资格审核并公示无异议后,可享受免试就学资格,以不占用已公布招生计划方式直接录取。
免公共课考试需面试:获得世界职业院校技能大赛总决赛争夺赛(原全国职业院校技能大赛)三等奖,或全省职业院校技能大赛一等奖的高职(专科)应届毕业生,符合专升本考试招生报考条件并报考对应专业的,经报考院校资格审核通过并公示后,免参加公共课考试,面试通过后可直接录取。面试成绩从高分到低分排序,择优录取,名额不超过该专业总计划 20%。若面试分数相同,则按照考生提供带有学校公章的高职(专科)期间各科平均成绩作为录取参考。未通过面试考生可参加 2026 年普通高校专升本公共课、专业课考试。
申请享受鼓励政策的考生须按照我校招生章程的要求,在规定时间内提交相关证明材料,未按要求提供相关材料的,视为放弃享受鼓励政策。
以上鼓励政策的考生,审核通过的名单在学校招生信息网以及教育部阳光高考平台网站公示。
4.2.3 一志愿 A 段(专项类计划)
(1)报考免文化课考试退役士兵专项计划考生:参加我校职业适应性考查后,考查成绩合格的考生根据其考查成绩从高分到低分排序,按该专项招生计划数择优录取,如出现若干名同分考生且录取为最后一名,学校按照考生提供的高职(专科)期间学业考试成绩作为录取参考,择优录取。
(2)报考 A 段非免试退役士兵专项计划、报考 A 段建档立卡考生专项计划的考生:在公共课达到省考试院划定的该专项公共课考试合格分数线且两门专业科目不得出现单科成绩 0 分或缺考,专业课满足我校根据每个专业报考学生数确定的分数线的基础上,根据考生考试科目的成绩总和从高分到低分排序,按相应专项招生计划数择优录取,如考生考试科目的成绩总和相同,则按单科顺序及分数从高到低排序,按相应专项招生计划数择优录取,单科顺序依次为专业课一、专业课二、大学语文或高等数学、英语。
4.2.4 一志愿 B 段(非专项类计划)
在公共课达到省考试院划定的公共课考试合格分数线且两门专业科目不得出现单科成绩 0 分或缺考,专业课满足我校根据每个专业报考学生数确定的分数线的基础上,根据考生考试科目的成绩总和从高分到低分排序,按非专项类招生计划数择优录取,如考生考试科目的成绩总和相同,则按单科顺序及分数从高到低排序,按非专项类招生计划数择优录取,单科顺序依次为专业课一、专业课二、大学语文或高等数学、英语。
4.3 计划调整原则
若一志愿招生专业生源不均衡,我校将进行计划调整。调整顺序依次为:A段专业内计划调整、A 段专业间计划调整、B 段专业间计划调整、A-B 段间计划调整、外校生源调剂。
4.3.1 A 段计划调整
(1)A 段专业内计划调整
A 段同一专业内各专项计划如有线上合格生源不足的情况,则将未完成的计划按一定比例调入合格生源充足的同专业其他专项计划进行录取。
(2)A 段专业间计划调整
A 段同一专业内各专项计划经调整后,如仍有剩余未完成的计划,则按一定比例调入合格生源充足的 A 段其他招生专业进行录取。
4.3.2 B 段专业间计划调整
B 段各专业如有线上合格生源不足的情况,则将未完成的计划按一定比例调入合格生源充足的其他 B 段专业进行录取。
4.3.3 A-B 段间计划调整
A 段、B 段分别进行专业间计划调整后,若 A、B 段之间生源、剩余计划不平衡,则进行 A-B 段间计划调整。调整的顺序是首先同专业 A-B 段间进行调整,若仍不平衡,则进行 A-B 段间跨专业调整,将剩余总计划按一定比例调整至合格生源充足的专业进行录取。
实行文理兼招的专业优先在专业内按上述规则进行计划调整。
4.3.4 外校生源调剂(调剂志愿)
若一志愿批次各专业经计划调整录取后仍有未完成的招生计划,将按照省考试院的统一要求向社会公布缺额计划,并在规定时间内接受校外未录取考生生源调剂。
(1)申请调剂免文化课考试退役士兵专项缺额计划的考生须符合以下全部条件:a.毕业专业须符合我校招生专业范围要求;b.具备免文化课考试退役士兵专项计划的报考资格;c.参加我校另行组织的职业适应性或职业技能综合考查。具体考查办法与我校组织的第一次考查办法相同。
(2)申请调剂非免试退役士兵专项、建档立卡考生专项及其他非专项类缺额计划的考生须符合以下全部条件:a.申请调剂的专业与原报考专业公共课考试科目相同、专业类别一致,不接受跨专业类别调剂;b.公共课达到省考试院统一划定的合格分数线且未被任何学校录取;c.毕业专业须符合我校招生专业范围要求;d.两门专业课总成绩之和不低于 100 分,且不得有任何一门课程为零分。
符合校外调剂要求的考生,我校将根据公共课总成绩从高到低进行录取,如录取的最后一名出现同分情况则依次看大学语文或数学、英语、两门专业课总分。
根据第一轮调剂录取后计划完成情况,视情况可进行第二轮调剂,具体时间安排和办法将在省考试院网站和微信公众号发布。
4.4 录取结果公布
考生录取名单在我校招生官网与官方小程序上进行发布,请考生自行登录查询。
5.报到注册
新生持录取通知书、身份证、高职(专科)毕业证在我校规定的时间内报到入学。无故不按期报到的一律取消入学资格。报到时不能提供相关材料,或所提供材料与报名时不一致的,不予办理入学手续,其入学资格无效。
对录取后未报到、自行放弃入学资格的免文化课考试退役士兵,不再享受免试专升本政策。跨省重复报考专升本,录取报到后无法正常注册学籍,我校将清退处理,责任考生自负。
6.资格复查
新生入学后,我校根据招生政策、录取标准、《普通高等学校招生体检工作指导意见》及学籍管理相关规定,对新生报考及录取资格进行复查,对不符合条件或有弄虚作假、违纪舞弊行为的,取消入学资格,并按照相关规定予以处理,由此产生的一切后果由考生自负。
7.学籍学历管理及待遇
普通高校专升本学生在校学习期间,学籍管理由本科院校按照《普通高等学校学生管理规定》执行。
普通高校专升本学生按教学计划修完规定课程,成绩合格,由本科院校颁发普通高等教育本科毕业证书。按照《教育部关于当前加强高等学校学历证书规范管理的通知》(教学〔2002〕15 号)精神,专升本学生毕业证书的内容须填写“在本校××专业专科起点本科学习”,学习时间按进入本科阶段学习的实际时间填写。符合学士学位授予条件的授予相应学士学位。
普通高校专升本学生的学费按照安徽省发展和改革委员会、省教育厅备案的标准收费,学费标准与普通本科相应专业学费标准相同。收费标准如有变更,以安徽省发展和改革委员会、省教育厅备案部门核准的最新收费标准执行。
普通高校专升本学生毕业时,执行国家本科毕业生的有关就业政策。
8.资助政策
资助政策、办理程序等可登入 https://www.wjut.edu.cn/xue-gong-bu 进行查看。
9.违规处理
在报名、考试中违规的考生及有关工作人员,严格按照《国家教育考试违规处理办法》和教育部有关文件规定处理;涉嫌违法的,移送司法机关,依照《中华人民共和国刑法修正案》等追究其法律责任。
10.其他须知
10.1 考生本人应坚持诚信的原则,报名所填报材料必须真实。
10.2 我校普通专升本招生考试各项工作在学校招生委员会统一领导下进行,校纪检监察部门全程监督。
10.3 根据《安徽省教育厅关于严禁职业院校升学考试改革试点高校举办升学考试考前辅导的通知》(皖教秘高〔2014〕6 号)要求,我校及其教职工(含与学校有劳动关系的临时工作人员)严禁举办或与社会机构联合举办任何形式的升学考试考前辅导。严禁参加专升本考试招生工作的本科高校为社会中介或培训等机构进行教学、宣讲、讲座等任何形式的辅导活动提供学校教室、宿舍、图书馆等校内场所。严禁高校人员参与升学考试考前辅导的教学等任何形式的活动。
10.4 皖江工学院官网是我校相关招生考试、录取信息发布的唯一渠道,请广大考生主动及时关注,学校不再具体通知考生本人,考生因个人原因造成后果的由考生本人承担。
本校承诺严格执行国家招生政策,坚决杜绝任何形式的有偿招生,坚决杜绝本校教职工参与任何中介机构或辅导机构教学、讲座等活动。本校将依法追究以学校名义进行非法招生宣传、培训等活动的中介机构或个人的责任。学校纪委举报电话:0555-5222198;安徽省教育招生考试院举报电话:0551-63619961,举报邮箱:jiancha@ahedu.gov.cn。
11.联系方式:
联系电话:0555-5220178
咨询热线:0555-5220178、0555-5222222、0555-5228888
传真电话:0555-52222666
招生咨询官方 QQ 群:197444885
网址:https://www.wjut.edu.cn
本章程由皖江工学院负责解释,文中提及的相关附件,请于皖江工学院招生专题网(https://www.wjut.edu.cn/zhao-sheng-zhuan-ti/)进行下载。















