安徽艺术学院2026年普通高校专升本招生章程
学校全称:安徽艺术学院
办学层次:本科
办学类型:公办普通本科高等学校
办学地址:安徽省合肥市新站区淮海大道 1600 号
联合培养院校:
联合培养学校名称:安徽艺术职业学院
属性:公办普通高等职业技术学院
地址:安徽省合肥市经济技术开发区大学城丹霞路 8 号(丹霞路校区)
安徽省合肥市宣城路 16 号(宣城路校区)
联合培养学校名称:安徽广播影视职业技术学院
属性:公办普通高等职业技术学院
地址:安徽省合肥市新站区淮海大道 2575 号
联合培养学校名称:安徽新闻出版职业技术学院
属性:公办普通高等职业技术学院
地址:安徽省合肥市经济技术开发区繁华大道 220 号
1.招生计划及专业招生要求
1.1 招生专业计划
(1)所有专业学制均为 2 年;
(2)免文化课考试退役士兵专项计划文理兼招。
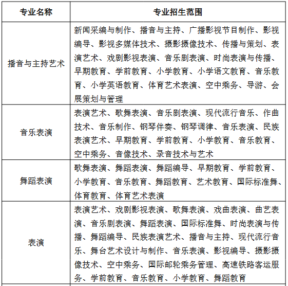
1.2 专业招生范围
注:专业大类分类标准参照教育部高等职业教育专业目录(2021 年)执行。
2.报名
2.1 报名条件
2.1.1 2026 年安徽省省属普通高校(以及经过批准举办普通高等职业教育的成人高等院校)的应届全日制普通高职(专科)毕业生;在安徽省应征入伍的具有普通高职(专科)学历的退役士兵。所有考生须参加省考试院统一组织的报名,并取得考生号。身体条件符合《普通高等学校招生体检工作指导意见》的体检要求,同时毕业专业须符合我校相应专业招生专业范围的要求,毕业专业非以上专业(类)的考生不能报考我校相应专升本专业。
2.1.2 申请我校各类鼓励政策考生还须分别符合下列条件:
(1)申请技能大赛免试鼓励政策考生:高职(专科)期间获得世界职业院校技能大赛总决赛争夺赛(原全国职业院校技能大赛)、中国国际大学生创新大赛(原中国国际“互联网+”大学生创新创业大赛)二等奖及以上奖项,或中华人民共和国职业技能大赛铜牌及以上奖项的高职(专科)应届毕业生,符合专升本考试招生报考条件并报考对应专业的,可享受免试就学资格,以不占用已公布招生计划方式直接录取。
(2)申请技能大赛鼓励政策参加面试的考生:高职(专科)期间获得世界职业院校技能大赛总决赛争夺赛(原全国职业院校技能大赛)三等奖,或全省职业院校技能大赛一等奖的高职(专科)应届毕业生,符合专升本考试招生报考条件并报考对应专业的,经我校资格审核通过并公示后,免参加公共课考试,面试通过后可直接录取。
注:2025 年 12 月 31 日前已经完赛且获奖的按照 2025 年免试政策执行。技能大赛获奖考生的免试(面试)资格,由我校依据教育厅下发的获奖名单进行审核,审核通过考生名单会在我校招生网以及教育部阳光高考平台网站公示。
(3)申请三等功鼓励政策的退役士兵考生:服役期间荣立三等功以上奖励的退役士兵,可享受免试就学资格。经我校资格审核通过并公示后,以不占用已公布招生计划方式直接录取。
2.2 报名办法及志愿填报
2.2.1 报名时间
2026 年普通高校专升本报名时段为 2026 年 3 月 23 日 10:00 至 3 月 27 日17:00。
2.2.2 报名办法
(1)安徽省省属高职(专科)院校应届毕业生(含退役后完成高职(专科)学业的应届退役士兵),在规定时间内使用电脑登录 zsbbm.ahzsks.cn,注册后绑定微信号和手机号码。按照报名页面指引,完成信息填报、微信小程序采像、缴费等报名流程,考生本人对其填报信息的正确性、真实性负责,信息提交后不得修改。
(2)符合报名条件的安徽省省属高职(专科)院校非应届毕业的退役士兵须联系原毕业高职(专科)院校,由原毕业院校审核其报名资格后将考生高职(专科)阶段学籍信息录入报名系统。录入完毕后,考生按照应届毕业生报名流程,完成其他信息填报及缴费。
(3)在安徽应征入伍,在外省院校完成高职(专科)学业的退役士兵,持本人身份证、入伍通知书、毕业证书(或加盖学校学籍管理印章的包含就读学校、专业、入学时间、毕业时间等信息的学籍管理系统页面截图)、退出现役证或退出现役证明原件、复印件于 2026 年 3 月 24 日来我校招生办(崇德楼 707 室)现场进行资格审核,现场资格审核截止时间为 2026 年 3 月 24 日 16:00,逾期不再受理。我校将依据考生提交的报名材料对其报名资格进行审核,经资格审核通过的此类考生,由我校在报名系统录入考生身份信息、毕业学校和专业信息后,考生现场按照应届毕业生报名流程,完成其他信息填报、审核及缴费。
(4)所有申请技能大赛免试鼓励政策考生、三等功鼓励政策的退役士兵考生、技能大赛鼓励政策参加面试的考生按照皖招考〔2026〕4 号文件要求完成网络报名后,于 2026 年 3 月 24 日来我校招生办(崇德楼 707 室)现场进行资格审核,现场资格审核截止时间为 2026 年 3 月 24 日 16:00,逾期不再受理。审核材料如下:
申请技能大赛免试鼓励政策考生:a.承诺书(附件 1);b.申请表(附件 2);c.身份证正反面;d.获奖证书原件、复印件。
申请三等功鼓励政策的退役士兵考生:a.承诺书(附件 1);b.申请表(附件 2);c.身份证正反面;d.退出现役证或退出现役证明原件、复印件;e.立功受奖证书原件、复印件;f.入伍通知书原件、复印件。
申请技能大赛鼓励政策参加面试的考生:a.承诺书(附件 1);b.申请表(附件 2);c.身份证正反面;d.获奖证书原件、复印件。
未按要求提交材料的考生不具备相应资格,后果由考生本人负责。考生填报的信息和提交的材料实行承诺制,考生本人对所填报信息和提交材料的真实性负责。对于填报提交虚假信息或材料获取考试录取资格的,经查实,取消专升本报名考试资格,并将按照教育部相关规定予以处理,记入国家教育考试考生诚信档案。考生不得跨省重复报名参加专升本等普通高校招生录取,否则遗留问题由考生本人负责。
2.2.3 志愿填报
专升本录取分一志愿、调剂志愿 2 个批次。
两个批次均分为 A 段和 B 段,每段均设置 1 个院校志愿和 1 个专业志愿。其中 A 段为专项计划志愿,含免文化课考试退役士兵专项计划、非免试退役士兵专项计划和建档立卡考生专项计划。B 段为非专项计划志愿。符合条件的考生可兼报 A 段、B 段志愿。
一志愿录取结束后,省考试院将汇总公布各校各专业未完成计划,达到公共课合格分数线且未录取的考生可填报调剂志愿。
意向报考我校的考生,填报志愿时须仔细阅读我校招生章程,了解 A、B 段报考要求,综合考虑招生专业相关报考条件、专业课考试时间等因素,避免填报无效志愿。
2.3 资格审核
2.3.1 省属高职(专科)院校毕业考生的报名资格,由考生原毕业院校负责审核;在安徽省应征入伍,在外省院校完成高职(专科)学业的退役士兵报考资格由我校负责审核;填报我校免文化课考试退役士兵专项计划的考生,其免试资格由我校进行审核。
2.3.2 申请技能大赛免试鼓励政策考生、申请三等功鼓励政策的退役士兵考生和申请技能大赛鼓励政策参加面试的考生资格通过考生提供的证明材料进行审核。审核未通过的不享受相应的鼓励政策,可参加 2026 年普通高校专升本公共课、专业课考试。
如因考生不能如期毕业、跨省重复录取等原因造成无法入学等后果,由考生本人负责。
2.4 缴费
报名考试费按照《安徽省发展改革委 安徽省财政厅关于普通高校招生报名考试费等收费标准的复函》(皖发改价费函〔2024〕363 号)核定的收费标准执行(即每生 120 元)。考生在基本信息填报完成且在相关院校资格审核通过后,再次登录报名网站,使用支付宝或微信扫描二维码缴费,逾期未缴费考生视为放弃报名。缴费截止时间为 3 月 29 日 17:00。缴费结束即进入考场编排环节,不接受退费申请。
2.5 打印准考证
考生请于公共课考试前一周登录报名网站(zsbbm.ahzsks.cn)打印准考证,并根据准考证上规定的时间持第二代居民身份证和准考证到考点指定地点参加考试。专业课考试准考证:请考生于 2026 年 4 月 17 日登录我校招生网自行打印专业考试准考证。
3.考试
3.1 考试科目
根据《安徽省教育厅关于做好 2026 年普通高等学校专升本考试招生工作的通知》(皖教秘高〔2025〕131 号)文件要求,招生考试实行“2 门公共课(各150 分)+2 门专业课(各 150 分)”的考试方式,公共课由省考试院组织进行统考,专业课由我校组织考试。专业课考试科目如下表:
专业课考试内容相关说明、免文化课考试退役士兵参加的职业适应性或职业技能综合考查内容及技能大赛获奖考生面试内容等相关信息另行发布在我校招生网 http://www.ahua.edu.cn/zsw。
3.2 考试时间和考试地点
公共课考试地点原则上设在考生报考院校所在市(兼报 A、B 段志愿的,公共课考试地点设在 A 段报考院校所在市),省考试院以市为单位随机编排考场和座位。考点须安排在国家教育考试标准化考点。
所有报名参加 2026 年普通高校专升本考试的考生均编排考场,符合文化课免试条件且填报 B 段非专项计划志愿的退役士兵须参加公共课和专业课考试。
专业课考试地点设在安徽艺术学院,地址:安徽省合肥市新站区淮海大道1600 号,具体考场详见准考证。
技能大赛鼓励政策参加面试时间:4 月 10 日上午 9:00 开始。
报考免文化课考试退役士兵专项计划考生的职业适应性或职业技能综合考查时间:4 月 10 日下午 13:00 开始。
3.3 成绩公布及复核
3.3.1 公共课成绩
按皖招考〔2026〕4 号文件执行。
3.3.2 专业课、职业适应性或职业技能综合考查及技能大赛获奖考生面试成绩
成绩公布后,考生对自己的考试成绩有异议,可在规定时间内申请成绩复核,逾期不予办理,成绩复核工作在纪检部门监督下组织专人复核,成绩复核范围为错统、漏统、漏改,宽严不查。经核实有误的通知考生,核查无误的不予通知。具体时间另行发布在我校招生网 http://www.ahua.edu.cn/zsw,请考生及时关注我校招生网并保持手机通畅。
4.录取
4.1 录取总体原则
所有专业按照《安徽省教育厅关于做好 2026 年普通高等学校专升本考试招生工作的通知》(皖教秘高〔2025〕131 号)、《关于做好大中专等学校学生应征入伍工作的通知》(皖征〔2020〕7 号)和皖招考〔2026〕4 号文件精神,德智体美劳全面考核,择优录取;公平竞争,公正选拔。
一志愿批次、调剂志愿批次均先进行 A 段录取,再进行 B 段录取。已被任何院校 A 段录取的考生,不再具备我校 B 段录取资格。
4.2 录取细则
严格按照安徽省教育厅下达的招生计划和我校以下录取细则,结合考生志愿进行录取。
4.2.1 申请技能大赛免试鼓励政策考生:可享受免试就学资格。通过我校资格审核后,以不占用已公布招生计划方式直接录取。
4.2.2 申请三等功鼓励政策的退役士兵考生:可享受免试就学资格。经我校资格审核通过并公示后,以不占用已公布招生计划方式直接录取。
4.2.3 申请技能大赛鼓励政策参加面试的考生:通过我校资格审核,参加我校组织的面试,达到面试合格线的考生按其填报的志愿,根据面试成绩(成绩保留至小数点后两位)从高分到低分排序,择优录取,名额不超过该专业总计划的10%。经我校招生网和教育部阳光高考平台公示无异议后,取得录取资格。如出现若干名考生面试成绩相同,且名次为录取考生最后一名,造成录取数超过招生计划数,则由我校组织末尾并列考生再次面试,按面试成绩从高分到低分排序,择优录取。未通过面试者可参加 2026 年普通高校专升本公共课、专业课考试。
4.2.4 一志愿 A 段(专项类计划)
(1)报考 A 段免文化课考试退役士兵专项计划的考生:参加我校职业适应性或职业技能综合考查,达到考查成绩合格线的考生,根据其考查成绩(成绩保留至小数点后两位)从高分到低分排序,按该专项招生计划数择优录取。如出现若干名考生考查成绩相同,且名次为录取考生最后一名,则按照考生提供的高职(专科)期间学业考试成绩作为录取参考。
(2)报考 A 段非免试退役士兵专项计划、A 段建档立卡专项计划的考生:
在公共课达到省考试院划定的该专项公共课考试合格分数线且参加我校专业课考试(2 门专业课)的基础上,根据考生考试科目的成绩总和从高分到低分排序,按相应专项招生计划数择优录取,如考生考试科目的成绩总和相同,则按专业课成绩、专业课科目 2、专业课科目 1、公共课科目 1、公共课科目 2 成绩排名依次录取。若成绩仍然相同,造成录取数超过招生计划数,则由我校组织末尾并列考生进行专业加试,按专业课成绩、专业课科目 2、专业课科目 1 成绩排名依次录取。
4.2.5 一志愿 B 段(非专项类计划)
在公共课达到省考试院划定的公共课考试合格分数线且参加我校专业课考试(2 门专业课)的基础上,根据考生考试科目的成绩总和从高分到低分排序,按非专项类招生计划数择优录取,如考生考试科目的成绩总和相同,则按专业课成绩、专业课科目 2、专业课科目 1、公共课科目 1、公共课科目 2 成绩排名依次录取。若成绩仍然相同,造成录取数超过招生计划数,则由我校组织末尾并列考生进行专业加试,按专业课成绩、专业课科目 2、专业课科目 1 成绩排名依次录取。
4.3 计划调整原则
若一志愿招生专业生源不均衡,我校将进行计划调整。调整顺序依次为:A段专业内计划调整、A 段专业间计划调整、B 段专业间计划调整、A-B 段间计划调整、外校生源调剂。
4.3.1 A 段计划调整
(1)A 段专业内计划调整
A 段同一专业内各专项计划如有线上合格生源不足的情况,则将未完成的计划调入合格生源充足的同专业其他专项计划,分配规则为各专项计划剩余合格生源人数比例。若比例相同,则按照免文化课考试退役士兵专项计划、非免试退役士兵专项计划、建档立卡专项计划顺序依次录取。
(2)A 段专业间计划调整
A 段同一专业内各专项计划经调整后,如仍有剩余未完成的计划,则调入合格生源充足的 A 段其他招生专业进行录取,分配规则为各专业各专项计划剩余合格生源人数比例。若比例相同,则按照免文化课考试退役士兵专项计划、非免试退役士兵专项计划、建档立卡专项计划顺序依次录取。
4.3.2 B 段专业间计划调整
B 段各专业如有线上合格生源不足的情况,则将未完成的计划调入合格生源充足的其他 B 段专业,分配规则为各专业剩余合格生源人数比例。
4.3.3 A-B 段间计划调整
A 段、B 段分别进行专业间计划调整后,若 A、B 段之间生源、剩余计划不平衡,则进行 A-B 段间计划调整。调整的顺序是首先同专业 A-B 段间进行调整,若仍不平衡,则进行 A-B 段间跨专业调整,分配原则为各专业剩余合格生源人数比例。
各联合培养点间招生计划均不互调。
4.3.4 外校生源调剂(调剂志愿)
若一志愿批次各专业经计划调整录取后仍有未完成的招生计划,将按照省考试院的统一要求向社会公布缺额计划,并在规定时间内接受校外未录取考生生源调剂。
(1)申请调剂免文化课考试退役士兵专项缺额计划的考生须符合以下全部条件:a.不接受跨类调剂;b.毕业专业须符合我校招生专业范围要求;c.具备免文化课考试退役士兵专项计划的报考资格;d.参加我校职业适应性或职业技能综合考查,达到考查成绩合格线的考生根据其考查成绩(成绩保留至小数点后两位)从高分到低分排序,按该专项招生计划数择优录取。如出现若干名考生考查成绩相同,且名次为录取考生最后一名,则按照考生提供的高职(专科)期间学业考试成绩作为录取参考。考查方案另行通知。
(2)申请调剂非免试退役士兵专项、建档立卡专项及其他非专项类缺额计划的考生须符合以下全部条件:a.申请调剂的专业与原报考专业公共课考试科目相同、专业类别一致,不接受跨专业类别调剂;b.公共课达到省考试院统一划定的分数线且未被任何学校录取;c.毕业专业须符合我校招生专业范围要求;d.原报考专业与申请调剂专业相同或原报考专业与申请调剂专业的专业课考试科目相同。
录取规则:A、B 段均按照公共课总分从高分到低分,分计划类别单独排序,依次录取。若考生公共课总分相同,则按大学语文、英语科目顺序从高分到低分依次录取。若公共课各科目分数均相同,则按照考生高职(专科)期间学业考试成绩作为录取参考。
根据第一轮调剂录取后计划完成情况,视情况可进行第二轮调剂,具体时间安排和办法在省考试院网站和微信公众号发布。
4.4 录取结果公布
考生录取名单在安徽艺术学院招生网发布,请考生自行登录查询。
5.报到注册
新生持录取通知书和高职(专科)毕业证书原件及复印件等材料在我校规定的时间内报到入学。无故不按期报到的一律取消入学资格。报到时不能提供相关材料,或所提供材料与报名时不一致的,不予办理入学手续,其入学资格无效。对录取后未报到、自行放弃入学资格的免试退役士兵,不再享受免试专升本政策。
凡不能如期取得高职(专科)毕业证书的学生不予报到注册学籍,后果由考生本人负责。
6.资格复查
新生入学后,我校根据招生政策、录取标准、《普通高等学校招生体检工作指导意见》及学籍管理相关规定,对新生报考及录取资格进行复查,对不符合条件或有弄虚作假、违纪舞弊行为的,取消入学资格,并按照相关规定予以处理,由此产生的一切后果由考生自负。
7.学籍学历管理及待遇
普通高校专升本学生在校学习期间,学籍管理按照《普通高等学校学生管理规定》及安徽艺术学院学籍管理相关规定执行。
普通专升本学生按教学计划修完规定课程,成绩合格,由我校颁发普通高等教育本科毕业证书。按照《教育部关于当前加强高等学校学历证书规范管理的通知》(教学〔2002〕15 号)精神,专升本学生毕业证书的内容将填写“在本校××专业专科起点本科学习”,学习时间按进入本科阶段学习的实际时间填写。符合学士学位授予条件的授予相应学士学位。
普通高校专升本学生的学费按照皖发改价费〔2021〕348 号文件标准收费,学费标准与普通本科相应专业学费标准相同。
普通高校专升本学生毕业时,执行国家本科毕业生的有关就业政策。
8.资助政策
学校建立了完善的学生资助政策体系,形成了以国家奖学金、国家励志奖学金、国家助学金、生源地信用助学贷款等为主导,以校内优秀学生奖学金、勤工助学、临时困难补助、学费减免等为辅助的国家和校内资助多种形式有机结合的资助政策体系。通过“奖、贷、勤、助、减(免)”等多种方式帮助学生完成学业,确保不让一名学生因家庭经济困难而失学。
9.违规处理
在报名、考试中违规的考生及有关工作人员,严格按照《国家教育考试违规处理办法》和教育部有关文件规定处理;涉嫌违法的,移送司法机关,依照《中华人民共和国刑法》等追究其法律责任。
10.其他须知
10.1 考生本人应坚持诚信的原则,报名所填报材料必须真实。
10.2 我校普通专升本招生考试各项工作在学校纪检监察部门全程监督下进行。
10.3 根据《安徽省教育厅关于严禁职业院校升学考试改革试点高校举办升学考试考前辅导的通知》(皖教秘高〔2014〕6 号)要求,我校及其教职工(含与学校有劳动关系的临时工作人员)严禁举办或与社会机构联合举办任何形式的升学考试考前辅导。严禁参加专升本本科高校为社会中介或培训等机构进行教学、宣讲、讲座等任何形式的辅导活动提供学校教室、宿舍、图书馆等校内场所。严禁高校人员参与升学考试考前辅导的教学等任何形式的活动。
10.4 安徽艺术学院招生网(http://www.ahua.edu.cn/zsw)是我校相关招生考试、录取信息发布的唯一渠道,请广大考生主动及时关注,学校不再具体通知考生本人,考生因个人原因造成后果的由考生本人承担。
本校承诺严格执行国家招生政策,坚决杜绝任何形式的有偿招生,坚决杜绝本校教职工参与任何中介机构或辅导机构教学、讲座等活动。本校将依法追究以学校名义进行非法招生宣传、培训等活动的中介机构或个人的责任。学校举报电话:0551-64400186;安徽省教育招生考试院举报电话:0551-63619961,举报邮箱:jiancha@ahedu.gov.cn。
11.联系方式
咨询电话:0551-64400400、64400348
学校网址:http://www.ahua.edu.cn
招生网址:http://www.ahua.edu.cn/zsw
本章程由安徽艺术学院负责解释。








